Содержание
Простой генератор пилообразного сигнала на 555 таймере
[Read in English]
Не стану утверждать, что «пила» просто необходима для отладки аудио-усилителей. Удобно, конечно, посмотреть, не скривилось ли что напрочь — с пилою видны на глаз, и часто нагляднее, чем с синусоидой, всяческие ограничения сигнала или какие-нибудь переходные искажения.
Данный проект я собрал «до кучи» к генератору синусоиды на мосте Вина. Использую его регулярно для отслеживания характера ограничений по амплитуде в своих конструкциях. Так же пила оказалась незаменимой в выявлении всевозможных подсвистов усилителей, которые не видны ни на синусе любой частоты, ни на прямоугольнике…
В этой статье:
- Качественный генератор «пилы» на 555 таймере
- Повторитель с огромным входным сопротивлением
- Регулятор усиления от -1 до +1
- Линейность на уровне профессионального оборудования, используя бюджетные ОУ
555 таймер
Важно: в данной конструкции необходимо использовать только качественный КМОП вариант 555 таймера. Например вот этот: TLC555 datasheet от TI.
Более старые, биполярные варианты 555, выдают совершенно неприличную грязь и к тому же так «бухают» в питание, что это уже ни чем не отфильтровывается.
На мой взгляд, одна из наиболее наглядных отрисовок блок-схемы микросхемы 555:
| Блок-схема КМОП таймера 555 |
- GND — Ground = «Земля», отрицательный вывод питания
- TRIG — Trigger = Триггер
- OUT — Output = Выход
- RESET = Сброс
- CONT — Control voltage = Управляющее напряжение
- THRES — Threshold = Порог
- DISCH — Discharge = Разряд
- VDD — Positive supply voltage = Положительное напряжение питания
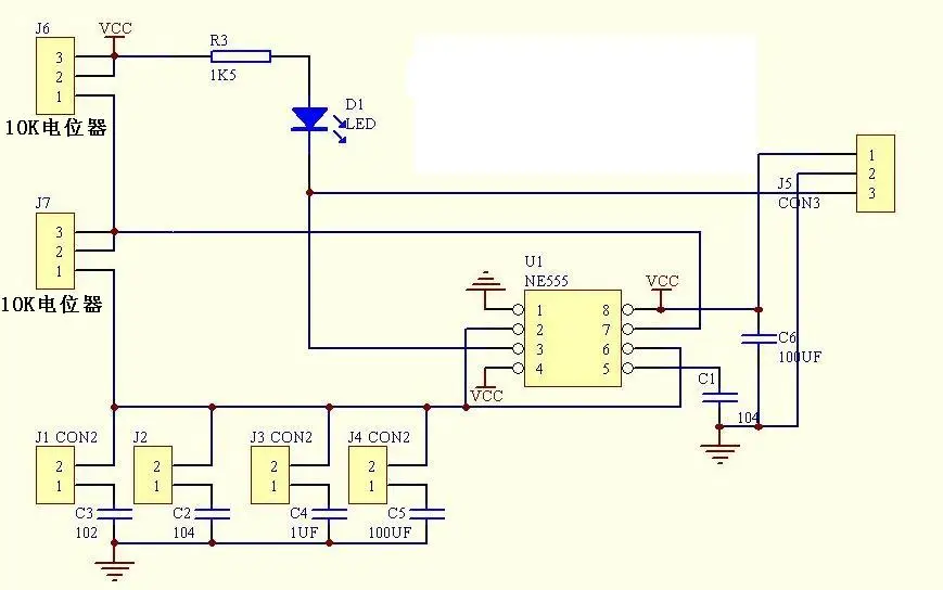
Задающий генератор пилообразного сигнала
Принцип работы данного генератора исключительно прост, по сути — используем 555 в стандартном включении.
| Формирователь пилообразного сигнала |
- R1, R3 = 36 кОм
- R2, R4 = 100 кОм
- VT1 = MPS2907A ~= КТ361 🙂
- C4 = 10 нФ
- C1, C3 = 0.1 мкФ
- C2 = 10 мкФ
Источник тока на транзисторе VT1 обеспечивает линейный заряд времязадающего конденсатора С4. Так же как и пороговые напряжения в 555 таймере, ток, генерируемый данным источником прямо пропорционален напряжению питания. Всё вместе это обеспечивает практически постоянную частоту генерации независимо от величины питающего напряжения.
Пороговое напряжение 555-го (вход 5 «CONT») слегка «притянуто» к земле, чтобы добавить доступного падения напряжения для работы источника тока.
Разряд времязадающего конденсатора производится быстро, через вывод 7 «DISCH». Надо заметить, что полевой транзистор задаёт постоянный ток разряда — спад пилы получается так же практически идеально линейный.
Повторитель с высоким входным импедансом
Полученный практически идеальный пилообразный сигнал на конденсаторе, к сожалению, не может быть подан прямиком в нагрузку — любая нагрузка будет искажать форму сигнала и влиять на частоту генерации. Необходим повторитель с возможно бОльшим входным импедансом. В моём варианте LM324 (datasheets: National/TI, Fairchild, OnSemi) отлично справляется с задачей, при условии использования внешних источников тока (об этом — чуть ниже).
| Буфер с огромным входным импедансом |
- R5, R6 = 330 кОм
- C5, C6 = 0.1 мкФ
Можно обойтись без усложнений и использовать простой буферный каскад, если вместо бюджетного LM324 применить высококлассные (дорогие) ОУ со входами на полевых транзисторах.
Регулятор усиления от -1 до +1
Удобно иметь возможность регулировать не только амплитуду сигнала, но так же и полярность.
| Регулятор усиления от -1 до +1 |
- R7, R8, PR1 = 10 кОм
Настоящий класс «А»
Для получения образцовой линейности усилителей применён тот же трюк, что и в моём генераторе синусоидального сигнала на мосте Вина: загрузка выходов ОУ источниками тока. Таким образом весьма посредственные выходные каскады ОУ LM324, в оригинале работающие практически в классе «B», т.е. без начального тока покоя, переводятся в честный отднотактный класс «А».
| Источники тока для загрузки выходов ОУ |
- R9 = 6.2 кОм
- VT2-VT4 = KT503
По факту в своём макете я использовал 5 транзисторов в параллель для загрузки всех 4 выходов LM324.
Работа от одного источника питания
Формирование виртуальной земли при питании от одного источника (батарей) подробно описано в статье про генератор на мосте Вина.
| Формирование виртуальной земли со сдвигом |
- VD2 = красный светодиод 1.7 Вольта
- R10, R11 = 2 кОм
- C10, C11 = 0.1 мкФ (керамика или плёнка)
- C12, C13 >= 10 мкФ
Тестируем!
«Пила», как она есть на выходе генератора:
| Почти идеальная пила уже от 6 вольт питания |
Данная картинка получена при питании от батареек в сумме дающих 6 вольт. Если немного поднять питающее напряжение — форма сигнала станет неотличима на глаз от идеальной. Замечу, что в отличие от генератора на мосте Вина, у которого есть АРУ, здесь амплитуда сигнала на выходе генератора будет линейно зависеть от напряжения питания.
Собираем
| TLС555CP + LM324 = два генератора |
Примечание: настоятельно рекомендую поставить отдельный выключатель питания для микросхемы таймера, буде данная схема собрана как у меня в паре с генератором синусоиды с низким THD — помехи даже от КМОП 555 весьма ощутимы.
|
На главную Назад
Схемы советских осциллографов http://www.izmer-tech.narod.ru/oscil/oscil.html Каталог: infocenter -> %D0%98%D0%B7%D0%BC%D0%B5%D1%80%D0%B8%D1%82%D0%B5%D0%BB%D1%8C%D0%BD%D1%8B%D0%B5%D0%9F%D1%80%D0%B8%D0%B1%D0%BE%D1%80%D1%8B жүктеу/скачать 6.22 Mb. Достарыңызбен бөлісу: |
Sawtooth Wave & 555 Timer
В этом руководстве подробно рассказывается, как построить простой генератор пилообразной волны с использованием почтенной микросхемы таймера 555, которую можно использовать для тестирования некоторых ваших самодельных схем и проектов. Есть вопросы? Я рад помочь!
Пилообразная волна
Как вы можете прочитать в Википедии, пилообразная волна является своего рода несинусоидальной формой волны.
Генератор пилообразной волны – Описание конструкции
Итак, в этом проекте мы спроектируем и построим упрощенный генератор пилообразной волны, который дает разумный выходной сигнал. Хотя это осциллятор с фиксированной конструкцией, небольшая хитрость схемы даст доступ к переменным формам волны. На рисунке ниже показана схема генератора пилообразной волны.
В этой схеме источник постоянного тока, подключенный вокруг T1, используется для линейного заряда времязадающего конденсатора C1. Идея этого очень проста для понимания — если вы заряжаете конденсатор от источника напряжения последовательно с простым резистором (зарядка RC-сети), то ток через резистор будет уменьшаться по мере заряда конденсатора, потому что напряжение на резистор уменьшится.
Однако, если к конденсатору приложен постоянный ток (заряд постоянным током), изменение напряжения на его выводах во времени является постоянным, т. е. представляет собой прямую линию. Моделирование Spice хорошо это иллюстрирует.
Итак, я собрал низкочастотный генератор пилообразной волны, используя таймер NE555 (U1). Я сделал это со следующей настройкой макетной платы
И вот как выглядит форма выходного (OUT) сигнала на моем осциллографе, когда сборка макетной платы питается от регулируемого источника питания 12 В постоянного тока.
Генератор пилообразной волны – список деталей
Обратите внимание, что в моей макетной версии я использовал только компоненты, взятые из моего мусорного ящика, и вы тоже можете это сделать. В любом случае, ниже приведен список элементов, необходимых для этого небольшого проекта.
- U1: NE555
- T1: BC327 или S8550
- D1: красный светодиод (V F ~2 В)
- Д2: 1N4148
- С1: 220 мкФ
- С2: 100 нФ
- R1: 510 Ом ¼ ш
- R2 2,2 кОм ¼ ш
Здесь следует отметить одну вещь. В моем прототипе вы можете увидеть резистор ½ Вт 510 Ом (R1). Но в этом нет необходимости — резистор на ¼ Вт сделает эту работу за вас. Кроме того, основной функцией диода 1N4148 (D2) является ограничение смещения по постоянному току конечной пилообразной волны. Возможно, тогда я ошибаюсь, под «смещением постоянного тока» я имею в виду, что форма сигнала кажется немного смещенной выше нулевой линии. Следите за вещами с помощью осциллографа и поправьте меня, если это неправильный термин или если я ошибаюсь!
Обход идеи…
Мое реальное намерение, стоящее за этой концепцией, состоит в том, чтобы использовать ее в качестве источника сигнала в грядущем проекте, связанном со звуком.
Хорошо, теперь мы рассмотрим относительно недорогой способ преобразования выходного сигнала генератора пилообразной волны во что-то более интересное, хотя это презренная идея. Это дополнительная схема для управления 12-вольтовой светодиодной лампой/лентой для создания месмерического твердотельного светодиодного мигающего/стробоскопического устройства.
Мой макет. Как видите, в качестве источника света в нем используется пара мощных белых светодиодных модулей 12 В постоянного тока (100 мА x2, соединенных параллельно) (https://docs.rs-online.com/b738/0
6b8150e1dd.pdf).
Идеальная кривая тока светодиода должна быть такой, как показано ниже.
Естественно, места для Улучшений достаточно, и, конечно, всегда можно сделать свои собственные субъективные улучшения.
7 Простые схемы генератора сигналов пилообразной формы с использованием UJT, IC 555 и транзисторов
В этом посте мы узнаем, как построить 7 типов простых цепей пилообразного генератора, используя BJT, UJT и IC 555. пик, напряжение сигнала внезапно падает до нуля. Как только он упадет до нуля, он снова начнет медленно подниматься, чтобы повторить процесс.
Форма волны называется пилообразной, так как ее внешний вид напоминает зубья пилообразного режущего устройства.
Объясненной выше пилообразной волне можно было бы придать противоположную форму, сгенерировав форму волны противоположным образом. Здесь напряжение формы волны сначала внезапно или мгновенно возрастает до пикового значения, затем медленно падает по наклонной форме, пока не достигнет нулевой отметки, а затем снова резко возрастает до пикового значения, и это повторяется.
Когда сигнал пилообразной формы запускается прерывисто, мгновенно или однократно, он называется линейно изменяющимся сигналом.
В следующей статье мы обсудим простые схемы, использующие микросхему IC 555 для генерации пилообразного сигнала, а также пилообразного сигнала.
Содержание
Применение
- Пилообразные волны известны своим применением в аудиосистемах.
- Пилообразные и прямоугольные волны — это особые формы волн, используемые для генерации звуковых частот с помощью субтрактивных аналоговых и виртуальных аналоговых музыкальных синтезаторов.
- Пилообразные волны используются в импульсных источниках питания или конструкциях SMPS для реализации коррекции выходного сигнала.
- В ИС регулятора SMPS сигнал ошибки в форме контура обратной связи, извлеченный из выхода, последовательно сравнивается с высокочастотным пилообразным сигналом для получения соответствующим образом скорректированного ШИМ-сигнала на выходе схемы усилителя ошибки или компаратора.
- Пилообразный сигнал обрабатывается как сигналы вертикального и горизонтального отклонения для создания растра на экранах телевизоров или мониторов с электронно-лучевой трубкой.
- Пилообразные волны также находят свое применение в осциллографах для их горизонтального отклонения, хотя обычно они работают с электростатическим отклонением.
1) Простой генератор пилообразной формы с использованием транзисторов и UJT
Нестабильный мультивибратор — это одна из нескольких схем, которые могут быть разработаны для создания сигналов пилообразной формы. Это может, например, создать отрицательные пилообразные волны на базе транзисторов Q1 и Q2. В результате нестабильный мультивибратор можно рассматривать как еще один пилообразный генератор, работающий бесконечно.
Аналогично, в течение периодов времени включения моностабильные мультивибраторы формируют отрицательную пилообразную форму на основе Q2. Они могут работать как пилообразные генераторы с триггерной конструкцией.
Поскольку каждый из их времязадающих конденсаторов заряжается экспоненциально (а не линейно) через времязадающие резисторы, нестабильные конструкции создают несколько нелинейные пилообразные формы сигналов.
Подходящим методом создания пилообразных сигналов с положительным запуском является использование схемы синхронизации, разработанной на основе микросхемы таймера типа 555.
Тем не менее, однопереходный транзистор (UJT), включенный в схему, изображенную на рисунке ниже, можно использовать для создания свободных сигналов пилообразной формы с положительным фронтом.
UJT на самом деле представляет собой трехвыводной транзистор с соединениями эмиттера (E), базы 1 (B1) и базы 2 (B2) (132). Источник питания подключен к выводу эмиттера UJT, который прикреплен как Q1 на рисунке выше, причем его B2 положителен по отношению к B1. Пока входное (эмиттерное) напряжение не достигнет определенного напряжения срабатывания, эмиттер UJT Q 1 продолжает обеспечивать очень высокий импеданс.
Это было время. Состояние UJT Q1 неожиданно меняется на ON.
Рисунок 12 иллюстрирует это. Используя подстроечный потенциометр R4 и R1, конденсатор C1 постепенно заряжается до положительного напряжения питания, пока напряжение на C1 не приблизится к порогу срабатывания UJT Q1. В этот момент включается Q1, резко разряжая C1.
После разрядки C1. Q1 снова выключается. В результате C1 начинает перезаряжаться через R4 и R1. При указанном значении емкости C1 эта схема обеспечивает устойчивый, но нелинейный пилообразный сигнал, который можно регулировать от 25 Гц до 3 кГц резистором R4. Буферный каскад эмиттерного повторителя Дарлингтона образован соединением транзисторов Q2 и Q3.
Выходной терминал, полученный с помощью ползунка потенциометра выходного уровня R5, получает сигнал пилообразной формы с низким импедансом в результате такого расположения.
2) Цепь переменного генератора пилообразной формы
На следующем рисунке ниже показана обновленная схема.
Источник постоянного тока заряжает конденсатор C1. Q1 служит в этой схеме термокомпенсированным генератором постоянного тока. Потенциометром подстроечного резистора R6 можно регулировать ток от 35 до 39.0 микроампер.
Линейный пилообразный сигнал можно использовать для создания переменного выходного сигнала с амплитудой, регулируемой потенциометром контроля уровня R7. Когда все параметры выполнены, как показано, рабочую частоту вышеприведенной схемы можно регулировать в диапазоне от 60 до 700 Гц с помощью резистора R6.
Изменяя емкость конденсатора C1, можно получить разные диапазоны частот. Подавая внешний сигнал на UJT Q2 через входной конденсатор синхронизации C2, генератор временной развертки может быть синхронизирован с внешним сигналом. Напряжение питания (и, следовательно, точка срабатывания) UJT Q2 успешно модулируется этим внешним сигналом, максимальная амплитуда которого должна быть где-то между 200 милливольтами и 1,0 вольтами.
Заставляет UJT Q2 выпустить воздух одновременно с внешним триггерным сигналом. На частоте синхросигнала конденсатор С2 должен иметь меньшее сопротивление, чем резистор R4. Кроме того, рабочее напряжение конденсатора C2 должно быть больше, чем внешнее напряжение, на которое подается внешний сигнал. Значение C2 должно составлять всего несколько сотен пикофарад, если синхросигнал имеет прямоугольную форму с быстрой длительностью нарастания и спада.
3) Нелинейный пилообразный сигнал
Модель 555 вместе с некоторыми внешними деталями может быть преобразована в запускаемый нелинейный генератор пилообразного сигнала, как показано на схеме ниже.
Схема на самом деле представляет собой настроенный моностабильный мультивибратор, который активируется с помощью внешнего триггера прямоугольной формы на выводе 2, который поступает через конденсатор C2 через коллектор транзистора Q1.
Обратите внимание, что контакт 3 IC 555, который обычно используется в качестве выхода в большинстве схем на основе IC 555, здесь фактически пуст и не подключен.
В течение этого периода моностабильный период подходит к концу, и напряжение на C4 резко падает до нуля.
Форма сигнала на конденсаторе C4
Это дает выходной пилообразный сигнал, как показано выше, на конденсаторе C4 с помощью буферных транзисторов Q2, Q3 и потенциометра управления LEVEL R7.
Период пилообразной формы сигнала или длительность импульса можно отрегулировать от 9 микросекунд до 1,2 секунды с помощью конденсаторов для C4, как указано в таблице 1.
Максимальная функциональная частота повторения схемы составляет около 100 кГц. Генератор пилообразной формы должен активироваться или запускаться входными сигналами прямоугольной формы с быстрыми периодами нарастания и спада.
Потенциометр R6 используется для управления пилообразным периодом времени через декаду резистора, а потенциометр R7 подключен для управления амплитудой формы выходного сигнала.
4) Генератор линейных пилообразных линейных сигналов
На следующей диаграмме ниже показан индуцированный генератор линейных пилообразных или пилообразных сигналов. Конденсатор С4 заряжается через источник постоянного тока, построенный на каскаде транзистора Q1.
Выходной линейный пилообразный сигнал или пилообразный сигнал, как показано ниже, получают от ползунка потенциометра LEVEL R6, который подключен к конденсатору C4 через Q2.
Обратите внимание, что закругленные наклоны в более ранней форме волны оказались сглаженными или сжатыми в показанной ниже линейной пилообразной форме волны.
Как только конденсатор C4 заряжается от источника постоянного тока, напряжение на нем возрастает с постоянной линейной скоростью, которую можно изобразить уравнением:
Вольт/сек = ампер/фарад
Путем введения других простых значений можно получить альтернативные уравнения для скорости нарастания напряжения:
В/мкс = А/мкФ или В/мс = мА/ мкФ
Приведенные выше уравнения предполагают, что скорость нарастания напряжения может быть выше либо за счет увеличения зарядного тока для C4, либо за счет уменьшения значения C4.
Зарядный ток во второй цепи генератора пилообразной формы выше может быть изменен на величину от 9от 0 микроампер до 1 миллиампер с помощью потенциометра PERIOD R5. Это приведет к тому, что времязадающий конденсатор емкостью 0,01 микрофарад будет давать скорость нарастания от 9 вольт в миллисекунду до 100 вольт в миллисекунду.
Каждый однократный или моностабильный цикл 555 заканчивается, как только напряжение на C4 достигает 2/3 напряжения питания. Как показано во второй схеме линейного генератора пилообразной формы, входное питание составляет 9 вольт, что означает, что 2/3 из 9 вольт будут равны 6 вольтам, а формы сигналов амплитуды пилообразного напряжения будут такими, как показано выше.
Пилообразный сигнал схемы включает периоды, которые могут варьироваться от 666 микросекунд (2/3 миллисекунды) до 60 микросекунд (6/100 миллисекунд). Можно увеличить эти интервалы за пределы вышеуказанных значений, увеличив значение C4, или значения можно уменьшить, уменьшив значение C4.
В предлагаемой схеме генератора пилообразной формы стабильные временные интервалы строго зависят от стабильного источника напряжения.
5) Генератор временной развертки осциллографа
На следующем рисунке ниже показано, как более ранняя схема линейного генератора пилообразной формы может быть адаптирована для использования в качестве генератора временной развертки осциллографа.
Его можно активировать внешними прямоугольными импульсами с помощью соответствующей схемы переключателя триггеров. Форма выходного сигнала верхней рампы соединяется с осью X осциллографа с помощью хорошего усилительного каскада.
Схема временной развертки, показанная на рисунке выше, может координировать сигналы с частотой запуска до 150 кГц. На повышенных частотах входные сигналы следует разбивать одно- или многодекадным делителем частоты. С помощью этой стратегии временная развертка может быть реализована для просмотра входных сигналов на мегагерцовых частотах 9.0003
Селектор триггера
На рисунке ниже показана простая, но многоцелевая схема селектора триггера для генератора временной развертки, как описано в предыдущем абзаце.
Операционный усилитель IC1 (µA741) обеспечивает опорное напряжение, подаваемое на его неинвертирующий входной контакт 3 через потенциометр TRIGGER LEVEL R4. Затем сигнальное напряжение подается на инвертирующий вывод 2 IC1 через переключатель S1, резистор R1 и потенциометр SENSITIVY R3.
Переключатель S1 выбирает синфазные или противофазные входные сигналы от драйвера усилителя Y-канала для осциллографа, обеспечивая диапазон режимов положительного или отрицательного запуска. Выход микросхемы IC 741 напрямую подключен к входу C1 схемы генератора более ранней временной развертки.
6) Упрощенная схема нелинейного генератора пилообразной формы
На следующем рисунке показана схема очень простого нелинейного генератора пилообразной формы, который на самом деле представляет собой просто нестабильный генератор Standard 555.
Тем не менее, сопротивление, которое видно между выводами 6 и 7 микросхемы IC 555, обнуляется, чтобы гарантировать, что времязадающий конденсатор C1 разряжается практически мгновенно, как только напряжение его заряда достигнет предела 2/3 В.
Пилообразный сигнал фактически извлекается через конденсатор C1, в то время как короткие отрицательные импульсы, доступные на выводе 3 IC1, не используются. Tr1 и R1 сконфигурированы как простой буферный каскад эмиттерного повторителя для достижения довольно низкого выходного импеданса за счет сигнала с высоким импедансом на C1.
Указанные значения соответствуют рабочей частоте приблизительно 1 кГц (960 Гц по расчетам). Тем не менее, значения R1 и C1, безусловно, могут быть изменены, чтобы обеспечить новую выходную частоту.
Не рекомендуется делать R1 слишком большим, чем выбранное значение 150k, в противном случае нагрузка на схему синхронизации может помешать правильной генерации сигнала пилообразной формы.
7) Схема упрощенного линейного пилообразного генератора
На предыдущей диаграмме мы видели, как настроить нелинейный пилообразный генератор. В следующем концепте мы узнаем, как построить схему линейного генератора пилообразной формы, используя IC 555.




стр.52,48.). На PIC16F873-20/P
8 поступают на соответствующие катоды кинескопа

Добавить комментарий