Содержание
Суточный таймер своими руками
Электрическая розетка с таймером по праву считается наиболее простым, но в тоже время полезным элементом бытовой оптимизации. Она позволяет включать различные приборы, согласно введенному расписанию. Можно привести массу примеров, когда ее применение незаменимо, например, розетка-таймер может включить электрический обогреватель, чтобы к вашему возвращению домой в квартире было тепло и уютно. Подключив к такому прибору оборудование для аквариума или террариума, можно существенно упростить задачу по уходу за ними.
Поиск данных по Вашему запросу:
Схемы, справочники, даташиты:
Прайс-листы, цены:
Обсуждения, статьи, мануалы:
Дождитесь окончания поиска во всех базах.
По завершению появится ссылка для доступа к найденным материалам.
Содержание:
- На сайте радиочипи представлены принципиальные схемы сабвуферов, собранные своими руками
- Розетка с таймером суточная: для чего предназначена, самостоятельная сборка
- Таймер своими руками | Программирование микроконтроллеров AVR
- Механический суточный таймер: инструкция по установке
- Механическая и электронная розетка с таймером: инструкция по настройке и программированию
- Суточный таймер на микроконтроллере Attiny13
- Цифровой таймер для освещения
ПОСМОТРИТЕ ВИДЕО ПО ТЕМЕ: Недорогой программируемый таймер 220 в
Новые книги Шпионские штучки: Новое и лучшее схем для радиолюбителей: Шпионские штучки и не только 2-е издание Arduino для изобретателей. Обучение электронике на 10 занимательных проектах Конструируем роботов. Руководство для начинающих Компьютер в лаборатории радиолюбителя Радиоконструктор 3 и 4 Шпионские штучки и защита от них. Сборник 19 книг Занимательная электроника и электротехника для начинающих и не только Arduino для начинающих: самый простой пошаговый самоучитель Радиоконструктор 1 Обновления Подавитель сотовой связи большой мощности.
Подписка на тему Сообщить другу Версия для печати. Это сообщение отредактировал marko — Jul 3 , AM. Может проще связаться с автором этого таймера? Только мне кажется, что такой таймер для полива не совсем практичный.
Если допустим таймер был запущен в Часового кварца в схеме не видно, а это значит, что таймер будет считать интервалы не ровно 24 часа, а бОльшие или меньшие. Можно и на счётчиках сделать Это сообщение отредактировал Света — Jul 3 , AM. Я тоже начинающий, попробую помочь. Несколько вопросов топикстартеру: 1. Какая требуется точность установки начального времени импульса сброса в течение многих циклов? Питание устройства — будет оно бесперебойным? Устроит ли такой алгоритм: ваш друг самостоятельно включает устройство, оно раз в сутки, в то же самое время, когда ваш друг его включил, выдает импульс сброса неважно какой длительности, можно даже сделать его программируемым , то есть этой таймер без предустановки?
Алгоритм в этом случае достаточно простой получается. Потом опять через 24ч — сброс. А еслибы эти сек можно было выставлять при прошивке, скажем, до 3 минут, то вообще было бы замечательно.
Вот выкладываю. Надеюсь я не зря старался. Просьба ко всем скачавшим: если соберете устройство, отпишитесь по итогу. Если будут пожелания по изменению прошивки тоже пишите, но без фоток готового устройства пожелания не рассматриваю. Но, как говорится, хозяин барин. Это сообщение отредактировал vovikkk — Jul 5 , PM. PIG по английски это свинья. Все работает. Светодиод загорается через каждые 33 секунды. Время между импульсами сброса- 24 часа и 10 мин.
Хотелось бы конечно поближе к 24 часам, но и так сойдет Это сообщение отредактировал marko — Jul 13 , PM Присоединённое изображение Нажмите для увеличения. Чтобы было точнее надо кварц прицеплять. Взял для этого простой китайский недельный таймер за пять евро, выставил четыре пункта сброса. Это сообщение отредактировал vovikkk — Aug 4 , AM Присоединённое изображение Нажмите для увеличения.
Надо что бы таймер срабатывал каждые 6 часов и разрывал цепь нагрузки на сек. Сроки особо не беспокоят. Если прошивка в течении января будет готова, буду весьма признателен. С уважением ivis!. Быстрый ответ. Скрыть опции темы. Подписаться на тему Уведомление на e-mail об ответах в тему, во время Вашего отсутствия на форуме. Подписка на этот форум Уведомление на e-mail о новых темах на форуме, во время Вашего отсутствия на форуме.
Здравствуйте Гость Вход Регистрация. Выслать повторно письмо для активации. Шпионские штучки: Новое и лучшее. Arduino для изобретателей. Обучение электронике на 10 занимательных проектах.
Конструируем роботов. Руководство для начинающих. Компьютер в лаборатории радиолюбителя. Радиоконструктор 3 и 4 Шпионские штучки и защита от них. Сборник 19 книг. Занимательная электроника и электротехника для начинающих и не только. Arduino для начинающих: самый простой пошаговый самоучитель. Радиоконструктор 1 Подавитель сотовой связи большой мощности.
Ответить Новая тема Новый опрос. Очень аккуратно, респект. Ответить Шустрый ответ Новая тема Новый опрос.
Розетка с таймером суточная: для чего предназначена, самостоятельная сборка
Принцип; кнопка пуск включает устройство на заданное время, по истечению времени управляемое устройство полностью обесточивается что совсем не плохо для пожарной безопасности , или если. Кухонный таймер на ATtiny также порадовал своими программными фичами, как раз для кухонного использования,. Многие домашние заботы можно поручить автоматике. Например, включение выключение освещения.
Таймер цифровой задача этой схемы один раз в сутки включать некую нагрузку чтобы входную частоту Гц он делил до суточного интервала.
Таймер своими руками | Программирование микроконтроллеров AVR
У каждого настоящего хозяина всегда есть желание систематизировать домашние процессы и облегчить хлопоты по дому или саду современной автоматикой.
Механический суточный таймер: инструкция по установке
Таймер разработан для включения нагрузки в одно время и выключения в другое, то есть работа нагрузки в определенных рамках времени.
Современные технологии все больше входят в нашу жизнь, а умная техника набирает бешеный темп популярности и заполоняет дома.
Механическая и электронная розетка с таймером: инструкция по настройке и программированию
Активизировать и отключать бытовую технику можно без присутствия и участия пользователя. Что делать, если точно так же хочется управлять устаревшим оборудованием? Запастись терпением, нашими советами и сделать реле времени своими руками — поверьте, этой самоделке найдется применение в хозяйстве. Мы готовы помочь вам осуществить интересную задумку и попробовать свои силы на пути самостоятельного электротехника.
Суточный таймер на микроконтроллере Attiny13
Предыстория такова: Летом как известно появляются мухи комары, которые спать мешают. Комары залетают в комнату не всегда, так что смысла включать репеллент ежедневно нет. Но когда ложишься спать и они начинают жужжать, приходится включать отпугиватель. Засыпаешь под него, а на утро дикая вонища и весь ресурс пластинки израсходован на одну ночь. Вот по этому мне стало по зарез необходимо устройство хотя руки дошли до этого только зимой , которое отключает нагрузку через заданное время.
Как своими руками собрать реле времени. устройство для эксплуатации от питания В. Выбор наилучшего варианта самодельного реле-таймера.
Цифровой таймер для освещения
Новые книги Шпионские штучки: Новое и лучшее схем для радиолюбителей: Шпионские штучки и не только 2-е издание Arduino для изобретателей. Обучение электронике на 10 занимательных проектах Конструируем роботов.
Регулировка времени осуществляется переменным резистором R1. Питание платы 12 Вольт. Управление нагрузкой производится через контакты реле. Плату можно не делать, а собрать на макетной плате или навесным монтажом. Правильно собранное устройство не нуждается в настройке и готово к работе.
Самое подробное описание: ремонт таймера механического розетка своими руками от профессионального мастера для своих читателей с фотографиями и видео из всех уголков сети на одном ресурсе. Розетка с таймером работает день -два, потом обнуляет скидывает и часы, и установленные программы на включение и выключение.
Схема суточного таймера Категория: Таймеры. Схема часового охранного суточного таймера Схема таймера выключения электроприбора Схема бытового таймера Схема квазисенсорного блока Зарядное устройство с таймером Таймер для зарядного устройства Охранная сигнализация помещения Суточный генератор.
Рассмотрим, как сделать таймер своими руками на микроконтроллере ATmega8, хотя код довольно просто адаптировать и для МК AVR других серий. Электронный таймер нужное устройство во всех областях, где требуется выполнение определенных действий через конкретный промежуток времени. Чтобы не повторяться схему подключения четырехразрядной динамической индикации и основу кода мы возьмем из предыдущей статьи, в которой подробно описаны все элементы кода и принцип работы динамической индикации.
|
|
|||
|
|
|
Схема программируемого таймера дня недели
Вы здесь: Главная / Таймер и реле задержки / Схема программируемого таймера дня недели
настроены в соответствии с индивидуальными требованиями.
Первая представляет собой схему программируемого таймера недели/дня для включения двигателя на заданное время только в определенные выбранные дни недели, а вторая схема таймера предназначена для оповещения лектора об окончании отведенного времени его/ее классный период.
Идеи были запрошены г-ном Стеваном и г-ном Ильманом соответственно.
Содержание
Запрос схемы №1
Я провожу более 20 часов на вашем сайте в поисках схемы, которая мне нужна…
Моих знаний недостаточно, чтобы понять, какую схему я могу использовать, и я пробовал со многими из них .
Мне нужна схема таймера, которая позволит мне выбрать, как долго он будет оставаться включенным (3-10 секунд) и сколько раз он будет повторять это действие в течение 7 дней (1-7 раз, т.е. один раз в неделю, два раза в неделю, каждый день и т. д.). Мне это нужно для управления 9-12В электродвигатель.
Схема цепи
Работа цепи
Как показано на приведенной выше схеме программируемого таймера дня недели, IC 4060 с левой стороны подключена как схема 24-часового таймера.
Продолжительность времени определяется конденсатором 22 мкФ и потенциометром 10 м. Для этих двух компонентов может быть выбрано подходящее фиксированное значение для получения заданной временной задержки.
Конденсатор 22 мкФ должен быть неполярным конденсатором с малой утечкой, а резисторы должны иметь MFR 1%
Выходной сигнал поступает с вывода №3 вышеупомянутой ИС, который становится высоким, как только истечет установленное время.
При каждом импульсе после заданного 24-часового интервала IC 4060 также сбрасывает себя через диод, подключенный к контактам №3 и №12.
Выход IC 4017 функционирует как недельный таймер, где его 7 выходов переключаются (становятся высокими) с контакта 3 на контакт 6 последовательно в ответ на вышеупомянутые 24-часовые импульсы, отображающие 7 дней недели.
Правая сторона IC 4060 сконфигурирована как кратковременный таймер для активации двигателя, который может быть связан с показанными контактами реле.
Этот каскад объединен с каскадом IC 4017 через показанные 7 диодов 1N4148. В зависимости от того, в какие дни двигатель необходимо включить, к выходам 4017 подключаются только соответствующие диоды, остальные диоды остаются неподключенными.
После всех этих подключений, когда питание включено, левая сторона 4060 срабатывает и заставляет выходы IC 4017 становиться высокими последовательно каждые 24 часа.
В зависимости от соединения диодов, правая сторона IC 4060 включается только в выбранные дни недели через транзистор BC547, который заземляет свой контакт сброса № 12 при получении сигнала от соответствующих выходов IC 4017.
Это приводит к тому, что на выводе №3 устанавливается низкий уровень, активируя предыдущую ступень управления реле и двигатель.
Вышеуказанная ступень остается активированной до тех пор, пока не истечет установленное время, когда ее выходной сигнал становится высоким, запрещая переход привода реле от базового привода, тем самым останавливая двигатель. Высокий уровень от контакта 3 также фиксирует микросхему через диод на выводе 11. Временной интервал можно зафиксировать, изменив заданный банк 100 000 9.0003
Вся операция сбрасывается при следующем импульсе от 24-часовой ступени таймера 4060.
Таким образом, операция повторяется в соответствии с программированием, выполненным на трех микросхемах.
Запрос цепи № 2
Мне нужна схема для ограничителя времени для публичных выступлений.
Скажем, если у учителя есть один час, чтобы говорить в классе, то таймер загорится зеленым светом, начиная с 60 минут, затем начнет обратный отсчет до 0, но перед окончанием загорится желтый свет, чтобы оставаться учителем, что время почти закончить, это может быть за 3 минуты до 0, наконец, когда время закончится, загорится красный свет, это означает, что время для учителя закончилось.
Работа схемы
Вышеупомянутая схема каскадного двухступенчатого последовательного таймера довольно проста по своей конфигурации. Две микросхемы 4060 связаны друг с другом, образуя конфигурацию последовательного таймера.
Левая микросхема настроена как схема таймера на 57 минут, а правая микросхема — как схема таймера на 3 минуты.
При включении левая микросхема начинает считать (зеленый светодиод горит) до тех пор, пока не истечет 57 минут, что переводит ее контакт 3 в высокий уровень, отключая зеленый светодиод
Это запускает подключенный транзистор BC547, который теперь заземляет контакт 12 второй микросхемы 4060, побуждая ее начать 3-минутный процесс подсчета.
Это активирует желтый светодиод, показывающий, что отсчитываются последние 3 минуты, до тех пор, пока он не прекратит отключение желтого светодиода и включение КРАСНОГО светодиода.
Диоды на контактах 3 и 11 микросхем удерживают микросхемы в заблокированном состоянии до тех пор, пока цепь не будет выключена и включена для запуска следующего цикла.
Использование LDR для определения периодов дня и ночи
Фундаментальная стратегия заключается в создании электронного сигнала, который становится высоким, когда солнце садится, и становится низким, когда наступает рассвет, с последующим подсчетом переходов. Photocel1 LDR1 расположен так, чтобы воспринимать солнечный свет. Он должен быть нацелен на северное небо, а не прямо на солнце, поэтому он будет видеть практически одно и то же при ясном небе, а также при забросе. R1 размещен для управления чувствительностью LDR.
Хороший способ точной настройки, не касаясь полного периода день/ночь, состоит в том, чтобы выдержать примерно 10 минут после захода солнца, при центральном вращении между днем и ночью, и изменить R1, чтобы напряжение на это половина напряжения питания.
Позже убедитесь, что выходной сигнал IC1 имеет высокий уровень ночью и низкий уровень днем. Фильтр нижних частот создается с помощью резисторов R2 и C1, обеспечивая примерно 1-секундную задержку, чтобы гарантировать, что схема не будет трястись вспышками молнии или различными другими кратковременными изменениями света.
Таймер 555, ICI, используется как датчик уровня освещенности; вместо схемы сравнения. Модель 555 предлагает гистерезис, что означает, что напряжение включения триггера будет больше, чем напряжение выключения триггера.
Предотвращает «заикание» схемы между выключением и включением во время порогов перехода. Вторая ИС в схеме (IC2) представляет собой счетчик декад 4017 (CD4017) CMOS.
Просто подключив выход Q8 к входу сброса, мы позволяем ему считать до 7, а затем снова запускать, поэтому его выход создает одиночный дневной импульс каждую неделю. Вы можете поставить это на дополнительные счетчики, чтобы рассчитать даже длительные периоды времени.
Например, включение счетчика деления на четыре (например, 4017 с Q5, подключенным для сброса) может дать вам период в 28 дней
О компании Swagatam
Я инженер-электронщик (dipIETE), любитель, изобретатель, разработчик схем/печатных плат, производитель. Я также являюсь основателем веб-сайта: https://www.homemade-circuits.com/, где я люблю делиться своими инновационными схемами и учебными пособиями.
Если у вас есть какие-либо вопросы, связанные с схемой, вы можете общаться через комментарии, я буду очень рад помочь!
Взаимодействие с читателями
Таймер | Хакадей
10 августа 2022 г. Дэн Мэлони
Когда нас попросят соорудить простой таймер для яиц, большинство из нас, вероятно, придумают быструю конструкцию на основе вездесущего таймера 555. Добавьте пару пассивных элементов вокруг маленького восьмиконтактного DIP, поместите на него светодиод, показывающий, когда время истекло, и, возможно, даже добавьте потенциометр для переменных временных интервалов, если вам хочется.
Так почему же [Джесси Фарреллу] удалось сделать практически то же самое, используя колоссальные 276 555-х? Легко — почему бы и нет? Первоначально начатая как запись в последней итерации нашего конкурса 555, цель [Джесси] была проста — создать функциональный таймер с цифровым дисплеем, используя только 555 и необходимые пассивы. В итоге ему понадобилось несколько транзисторов и диодов, но это незначительная уступка, если учесть, сколько микросхем он заменил на 555-е, включая счетчики, декодеры, мультиплексоры и драйверы дисплея. Все эти микросхемы были созданы из базовых логических вентилей, защелки и триггера, и все они были сделаны из одного или нескольких процессоров 555 или таких вариантов, как 556 или 558.
Как можно себе представить, 276 микросхем занимают много места, а для завершения работы таймера потребовалось одиннадцать печатных плат. Основная плата действует как панель управления таймером, а также служит материнской платой для десяти других карт, каждая из которых предназначена для отдельного блока функций.
продолжить чтение «Надо было использовать 555 — или 276 из них» →
Posted in Взломы часов, ЗапчастиTagged 555, дискретный, триггер, затвор, защелка, логика, надо было использовать 555, таймер
27 мая 2022 г. Брайан Кокфилд
К настоящему времени большинство из нас знакомы с платформой Arduino. Это недорогой и довольно простой путь в мир микроконтроллеров. Для многих проектов нет необходимости выходить за рамки этого, если только у вас нет желания узнать больше о внутренней работе микроконтроллеров в целом. [Криштиану] был заинтересован в расширении некоторых своих знаний, поэтому он решил построить эту электронную игральную кость, используя микроконтроллер PIC вместо платформы Arduino, с которой он был более знаком.
Таким образом, этот проект создан в качестве практического руководства для тех, кто хочет глубже погрузиться в мир микроконтроллеров, у которых нет такой же ручной настройки, как у Arduino. Чтобы удовлетворить потребность в случайном числе для игральных костей, используется генератор случайных чисел PIC, но с добавленной случайностью начального числа от внутреннего таймера. Таймер запускается, когда ртутный переключатель наклона сигнализирует устройству, что оно было перевернуто, и после некоторых вычислений на семисегментном дисплее отображается однозначное число.
Хотя на первый взгляд это может показаться простым, проект поставляется с подробным руководством по программированию семейства микроконтроллеров PIC и имеет полировку, обычно не встречающуюся в проектах для начинающих, включая использование ртутного переключателя наклона, который дает ему ретро-атмосфера. Другие советы о том, как создавать подобные проекты, можно найти в этом руководстве о том, как создавать блоки питания для ваших проектов.
Читать далее «Электронные игральные кости — введение в программирование микроконтроллеров» →
Posted in МикроконтроллерыTagged новичок, игра в кости, умереть, как сделать, микроконтроллер, рис, случайное число, семь сегментов, таймер
1 мая 2022 года Дженни Лист
Все мы хоть раз в жизни открывали дверцу холодильника и сразу же жалели об этом. Миазмы зловония окутывают нас, когда мы обнаруживаем, что остатки прошлой субботы были забыты и ушли. Если бы у нас был какой-то способ отслеживать такие вещи, чтобы избежать такого вонючего момента. Шаг вперед [ThinkLearnDo] с небольшим таймером, разработанным именно для этой цели.
Операция достаточно проста, нажмите кнопку и поместите устройство поверх контейнера с остатками в нем. Если вы не съели остатки в течение недели, светодиод начнет мигать. Моргание — тонкое напоминание о том, что надо разобраться со старой едой, прежде чем она станет проблемой.
На борту микроконтроллер Holtek HT68F001 с батарейкой для питания, больше ничего не нужно. Holtek — необычный выбор, одна из нескольких марок сверхнедорогих китайских микроконтроллеров, которые встречаются реже, чем ATmega и STM32. Это именно то место, где такой минималистичный компьютер идеально подходит: способ добавить немного ума к очень дешевому предмету с минимальной нагрузкой на BoM.
Если вас интересуют эти чипы, недавно мы рассмотрели краткий обзор различных семейств, включая Holtek и знаменитые чипы Padauk за 3 цента.
Posted in Домашние лайфхаки, МикроконтроллерыTagged еда, Holtek, холодильник, таймер
25 марта 2022 г. Брайан Кокфилд
Тепловые насосы
— чрезвычайно эффективный способ поддержания климата в здании. В отличие от традиционных кондиционеров, тепловые насосы также могут эффективно работать в обратном направлении, согревая дом зимой и охлаждая его летом; с эффективностью использования энергии до пяти раз выше, чем у традиционного электрического обогревателя.
Этот специальный тепловой насос используется не для климат-контроля, а для нагрева воды, эффективность которого аналогична повышению эффективности по сравнению со стандартным водонагревателем. Проблема с [Мартином] заключалась в том, что даже тогда он просто запускался слишком часто. Изучив потери энергии и попробовав ряд вещей, включая односторонний клапан на водопроводе системы отопления, чтобы предотвратить сифонирование, он в конце концов обнаружил, что тепловой насос разогревается до максимальной температуры один раз в день, даже если резервуар для воды уже был горячим. . Создав собственный главный контроллер для теплового насоса, который включает в себя несколько реле времени, тепловой насос работает до максимальной температуры только один раз в неделю.
Несмотря на то, что существуют некоторые проблемы с бактериями Legionnaire, если система не обслуживается должным образом, эта модификация по-прежнему соответствует всем строгим требованиям строительных норм и правил Австралии. Его сборка — это скорее исследовательское путешествие в более сложную часть оборудования, и его усилия принесли ему максимальное потребление энергии около 1 кВтч в день, что на 50% эффективнее, чем при первой установке. Если вы хотите больше узнать о тепловых насосах, взгляните на этот мини-тепловой насос, управляемый Arduino.
Читать далее «Пользовательский контроллер повышает эффективность теплового насоса» →
Posted in зеленые лайфхаки, домашние лайфхакиTagged эффективность, Тепловой насос, отопление, сантехника, сифонирование, бак, температура, таймер, вода
8 января 2022 г. Брайан Кокфилд
Одним из самых распространенных здесь клише является то, что часть оборудования, выбранная для проекта, всегда слишком продвинута. Если использовался Raspberry Pi, кто-то скажет, что ему следовало использовать Arduino. Если они используют Arduino, это должна быть ATtiny.
Электронные игральные кости, которые [Тим] имеет под рукой, используют две основные микросхемы: NE555 и CD4017, представляющую собой счетчик/делитель декад, используемый для переключения состояний. Чтобы вывести 555 на передний план этой сборки, он убирает CD4017 и добавляет массив из 555 таймеров. Они используются для генерации тактовых сигналов, необходимых для этой сборки, но также могут быть организованы для формирования логических схем. Однако это обходится дорого. Микросхемы 555 занимают излишне большую площадь на печатной плате (даже несмотря на то, что это небольшие микросхемы для поверхностного монтажа), потребляют невероятное количество энергии и работают очень медленно. Это нормально для такой электронной машины для бросания костей, как эта, но, вероятно, Тим оставит эту идею на этом.
Таймер 555 является удивительно универсальным чипом, и этот проект показывает, что есть некоторая доля правды в заявлениях людей о том, что для проектов не требуется ничего, кроме нескольких 555-х. Мы видели целые ЦП, построенные только с использованием 555, и даже классический проект, в котором используется таймер 555 для балансировки робота.
Posted in Взломы часовTagged 555, cd4017, схема, часы, кости, электронные, логика, NE555, случайное число, таймер
23 ноября 2021 г., Левин Дэй
Традиционный песочный таймер, известный в просторечии как таймер для яиц, хорошо служил своей цели на протяжении столетий с момента его разработки. Тем не менее, [MakerPaul] понял, что у него есть некоторые существенные недостатки, которые портили Pictionary, , и решил исправить эту проблему.
Если вы не смотрите прямо на таймер для яиц, легко пропустить момент, когда таймер истечет. Сброс таймера до того, как он истечет, также требует ожидания, пока песок не отфильтруется в одну сторону.
Таймер опрокидывания от [MakerPaul] решает обе эти проблемы. В этой конструкции песок стекает в смещенную область, которая опрокидывает устройство по достижении определенного лимита времени. Кроме того, переворачивая устройство вверх дном, а затем вращая его, песок мгновенно перезагружается, что означает, что таймер можно использовать повторно немедленно.
[MakerPaul] впервые предложил эту идею около 20 лет назад, доработав ее во время недавних карантинов. Файлы дизайна находятся в свободном доступе для всех, кто хочет их построить. [MakerPaul] не коммерциализирует эту идею, но упоминает, что было бы здорово, если бы кто-нибудь, использующий ее, сделал пожертвование в благотворительную организацию Mind по охране психического здоровья.
Большинство таймеров, которые мы представляем, электронные и цифровые, но легко оценить элегантность того, чего достиг [MakerPaul]. В качестве бонуса он задокументировал весь проект и его применение менее чем за 90 секунд.
Читать далее «Значительно улучшенный таймер для яиц делает изображения лучше» →
Posted in Взломы 3d принтеров, взломы часовTagged таймер для яиц, таймер для яиц, pictionary, pictionary hacks, песочный таймер, таймер
1 октября 2021 года Том Нарди
В поисках чего-то более стильного, чем традиционный кухонный таймер, [Мартин Джонассон] решил потратить последние пару месяцев на разработку и воплощение собственной идеи с использованием поворотного энкодера, светодиодной матрицы 16×9 и Микроконтроллер Teensy 2.0. Были ли вещи получше, на которые он мог бы потратить это время? Возможно. Но вы, наверное, не читали об этом здесь, так что не будем утруждать себя такими мыслями.
Собранная на куске печатной платы схема с ручным подключением также включает в себя зарядное устройство Adafruit PowerBoost 500, аккумулятор LiPo 3,7 В 2500 мАч, ШИМ-драйвер светодиодов IS31FL3731 Charlieplexed и пьезоизлучатель.
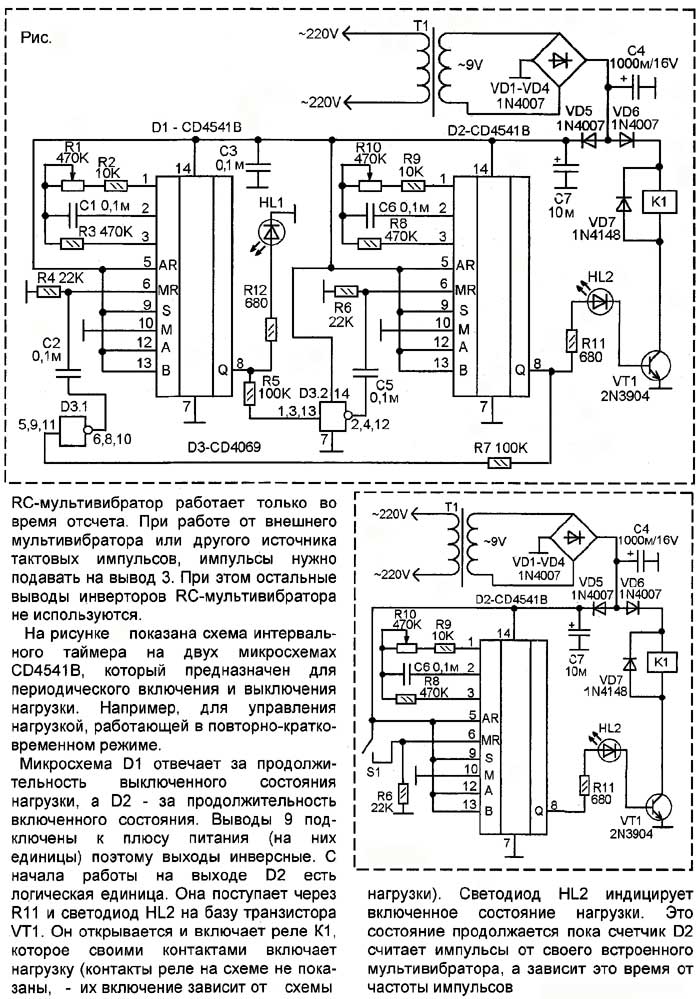
С помощью таймеров можно управлять
Программирование включения осуществляется с помощью 24
Если, например, будут

Добавить комментарий